宮中取水ダム試験放流検証委員会
第4回委員会
以下の3点について審議していただきました。
- 平成24年度(3年目)宮中取水ダム試験放流結果
- 平成25年度(4年目)調査等計画
- 平成25年度(4年目)宮中取水ダム試験放流計画
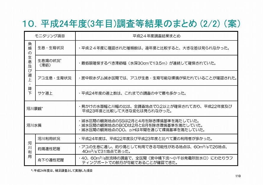
平成24年度(3年目)宮中取水ダム試験放流結果
【資料説明】
調査結果については東日本旅客鉄道(株)が、検証結果については事務局が説明
【議事】
委員:
低水温箇所、伏流水箇所が確認でき、サケの自然産卵にも適していると考える。また、これまでの放流量の中で一番少ない60m3/sでサケが大量に上ったということで、今後期待が持てると感じている。河川利用状況調査については、統計的に分かるものついては年間利用者数等を経年的に把握して欲しい。
事務局:
調査方法を検討し、年間の利用者数を把握するようにしたい。
委員:
サケの産卵場が確認された箇所に湧水はあるか。
東日本旅客鉄道(株):
事前に産卵に適した河床材料や湧水がありそうな箇所を把握してそこを中心として調査を行った。
委員:
早急に結論は出せないが、本年度のサケの遡上確認状況をみると、サケの回帰率が上がり環境が良くなってきていると感じている。
委員:
新潟県におけるサケの回帰率は解析が難しい面もあり、一概に回復したとは言い切れないのではないか。
委員:
河川水質でBODを指標にしていることが、本当に正しいのか疑問である。リンや窒素等何かいい指標はないかと考えている。
平成25年度(4年目)調査等計画
【資料説明】
事務局より平成25年度(4年目)調査等計画(案)について説明
【議事】
委員:
サケテレメトリー調査は、何個体を予定しているのか。
事務局:
5〜10個体程度を考えている。
委員:
河川形態については、ある程度の出水が生じた場合は変化すると考えられるので、全く調査を実施しないというのはどうか。
事務局:
これまでも3,000m3/sを超えた場合は澪筋の変化が想定されるということで調査を実施してきたため、そのような変化があった場合は実施することとしたい。
平成25年度(4年目)宮中取水ダム試験放流計画
【資料説明】
事務局より平成25年度(4年目)試験放流計画(案)について説明
【議事】
委員:
流入量に応じてダムの放流量を変化させる方式を本格的に実施するのは日本で初めてであると認識しており、大変期待している。
委員:
流入量が増えても取水量が減少するという場合が発生するが、オペレーションはうまくできるのか。
委員:
流入量に合わせて取水量と放流量をコントロールするので、オペレーションで対応したい。(JR)
委員:
120m3/s、40m3/sの放流を実施する日程については、地元と調整して行うのか。
事務局:
地元や委員会委員との調整を行い進めていく。
第4回宮中取水ダム試験放流検証委員会の結果
事務局よりとりまとめ(案)について説明
委員:
各項目の評価案において、舟下り適性把握の評価は、河川内にブロックが点在し危険を感じる場所もあることから、必ずしも「適性を確認した」と評価できないのではないか。「航行が可能であることが確認された」の方が良いのではないか。
事務局:
ご指摘のとおり「航行が可能であることが確認された」に修正する。また、今後河川内のブロックの除去を行う予定である。
事務局:
「平成24年度(3年目)宮中取水ダム試験放流結果」、「平成25年度(4年目)宮中取水ダム試験放流計画」について、以下の事項を含めて、第24回信濃川中流域水環境改善検討協議会に報告する。
①「第4回宮中取水ダム試験放流検証委員会の検証結果」における舟下り適性把握調査の評価案を「航行が可能であることを確認した」に修正する。
②「平成25年度(4年目)調査等計画(案)」について、宮中取水ダム流入量が3,000m3/sを超え、変化が著しい場合に、河川形態の空中写真撮影、澪筋、河川景観の3項目を実施したい。
その他
委員:
魚類が今後増えるとしたら、千曲川で養殖されている外来魚種が確認される可能性があるので、注意が必要である。




































